受国际贸易摩擦以及新冠疫情冲击海洋经济等系列因素的影响,全球新船订单需求萎缩。从中长期新船需求来看,航运市场运力过剩和船舶工业产能过剩将成为制约造船市场复苏的巨大阻力。
中国造船市场需求萎缩,2020年1-8月造船完工量降幅收窄
根据中国船舶工业行业协会公布的数据,2014-2019年中国造船完工量及新船订单量在波动中下降。2019年全国造船完工量3672万载重吨,同比增长6.19%,其中海船为1094万修正总吨;新承接船舶订单量2907万载重吨,同比下降20.73%,其中海船为864万修正总吨。
截止至2020年1-8月全国造船完工达到2410万载重吨,同比下降7.1%。承接新船订单达到1501万载重吨,同比下降4.5%。8月底,手持船舶订单7257万载重吨,同比下降8.2%,比2019年底下降11.1%。2020年1-8月我国造船完工量、新接订单量、手持订单量分别占世界市场份额的39.6%、63.1%和47.8%,继续保持国际领先。
造船市场低迷制约船舶涂料市场规模增长
船舶涂料属于船舶工业的配套产品,其性能和涂装质量直接影响船舶的防腐防护,以及航行状态和燃料成本,据统计,当船壳的海洋生物污损达到5%时,其运行阻力相当于洁净表面的2倍,燃料消耗量增加10%。船方需花费大量的人力物力对船体污损、腐蚀进行频繁的周期性维护,由此造成巨大的经济损失。
因此船舶制造、船舶维护行业的发展直接影响船舶涂料的市场需求。2015-2019年,全国船舶涂料市场规模呈波动变化,2019年约为289亿元,较上年有所增长。
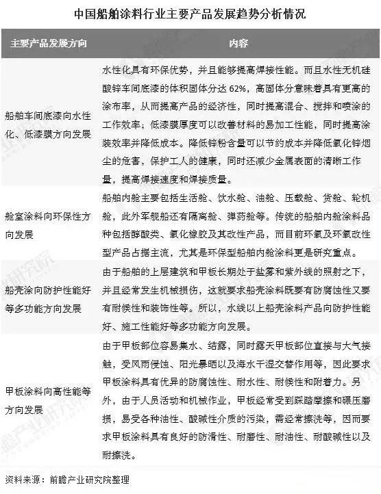
环保性、高性能等为船舶涂料主要发展方向
根据船舶不同部位,船舶涂料产品可划分为船底防锈防污涂料、压载舱涂料、船壳涂料以及甲板涂料等。不同部位的船体对船舶涂料的具体要求也各不相同。如:船底涂料的质量要求是钢材在海水中的自然腐蚀量降到0.1mm/a,并具有优异的耐海水性和防污性;甲板涂料要求具有良好的耐海水腐蚀性,优异的物理机械性、耐磨性、耐冲击性和耐候性。
但随着环保要求的不断提高,我国船舶涂料产品都将朝着更加环保、高性能的方向发展:

2025年中国船舶涂料行业市场规模将近400亿元
未来几年新船需求即使会出现回暖,也不可能在短时间内达到高峰水平,不景气的状况将持续较长的一段时间。
尽管近几年造船市场低迷,但基于现有船舶维修所需的涂料市场规模综合分析,未来几年我国船舶涂料的市场规模仍将保持5%左右的增长,增速较近几年将会有所下降。到2025年,我国船舶涂料市场规模将突破380亿元。
来源:网络